mariskablog.jpg

De route naar een succesvol dashboard

min. leestijd
informatiearchitectuur2_0.jpg

Informatiearchitectuur in UX design

Het ontwikkelen van een dashboard is een boeiend en veelzijdig proces. Het vergt niet alleen technische expertise, maar ook creativiteit en een scherp oog voor bedrijfsprocessen en gebruikersbehoeften. Een succesvol dashboard ontstaat door een samenspel tussen data-ontsluiting, -analyse en -visualisatie. Zo biedt het waardevol inzicht en versterkt het besluitvorming in een organisatie.

In de praktijk zien we echter vaak twee valkuilen. Ten eerste ligt de focus soms te eenzijdig op de technische ontwikkeling, terwijl het visuele aspect van het dashboard wordt vergeten. Ten tweede kunnen snel genomen beslissingen – vanuit haast of enthousiasme - leiden tot een wildgroei aan dashboards zonder duidelijk doel. Deze valkuilen kunnen zorgen voor inconsistente en ongebruikte dashboards. En dat is natuurlijk zonde!

Hoe voorkomen we dit? Het begint bij het maken van de juiste keuzes. Voordat we aan de slag gaan met de technische ontwikkeling, moeten we ons afvragen: welke informatie is écht waardevol voor de gebruiker? Welke inzichten zijn nodig om effectieve beslissingen te nemen? En: Hoe komt de gebruiker tot die inzichten?

Dit is het terrein van informatiearchitectuur. Een goed ontworpen informatiearchitectuur zorgt ervoor dat de juiste inzichten op de juiste plek terechtkomen. Ze helpt de informatie zodanig organiseren dat die vindbaar, begrijpelijk en relevant is. Wellicht heb je er wel eens over gehoord of misschien is het concept je nog onbekend. Na het lezen van deze blog weet je wat een informatiearchitectuur is, waarom ze belangrijk is en hoe je haar opneemt in je ontwikkelproces.

Wat is informatiearchitectuur?

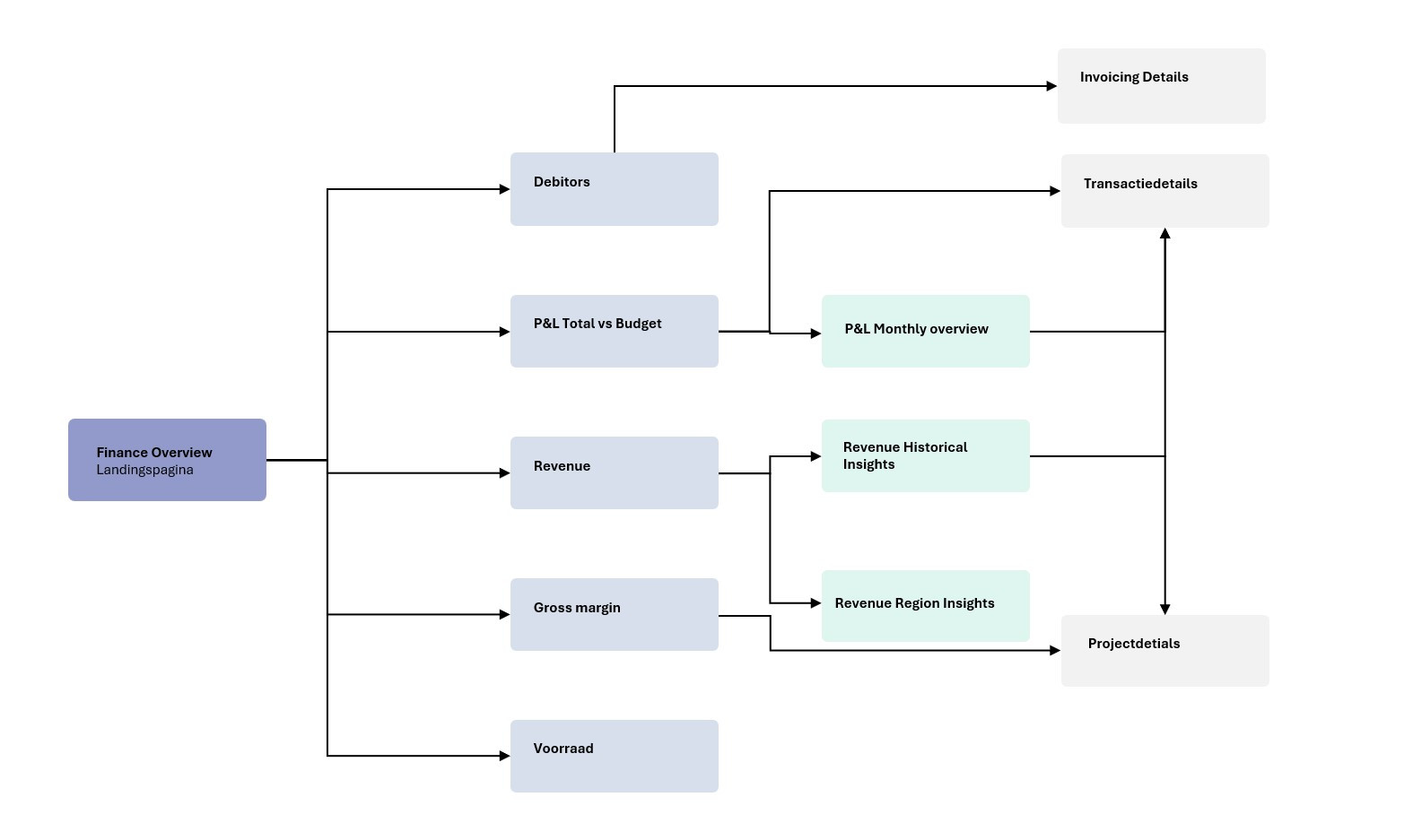
In deze blog focussen we op de front-end informatiearchitectuur van een dashboard (dus niet die van het dataplatform). Deze informatiearchitectuur bepaalt hoe je door het dashboard navigeert en welke inzichten beschikbaar zijn op verschillende pagina’s. Het is een overkoepelende concepttekening van de structuur van je dashboard. Hoewel de informatiearchitectuur nog niet specifiek ingaat op de visualisaties op elke pagina, geeft ze wel aan wat de functie is van elke pagina (daarover later meer) en waar gebruikers specifieke informatie kunnen vinden.

 

plattegrond.jpg

Een dashboard maken is een bouwproject

De term ‘architectuur’ zegt het al: een informatiearchitectuur heeft een vergelijkbare functie als een plattegrond bij het bouwen van een huis. Dit ontwerp wordt aan het begin van een project gemaakt en fungeert als leidraad tijdens het proces. Het zal waarschijnlijk enkele aanpassingen ondergaan voordat het volledig aansluit bij de behoeften, en ook tijdens het proces kan - en mag - het veranderen. Hoewel de architectuur aan verandering onderhevig kan zijn, weten alle betrokkenen dankzij de architectuur gedurende het hele project waar naartoe wordt gewerkt.

Zo’n architectuur kan niet zomaar uit de losse pols worden getekend. Net zoals een architect eerst inventariseert wat projectontwikkelaars willen (moet het een rijtjeshuis, appartementencomplex of parkeergarage worden?), moeten we bij dashboardontwikkeling beginnen met het inventariseren van de voorwaarden. In overleg met stakeholders zoals opdrachtgevers, gebruikers en ontwikkelaars kunnen we de wensen, behoeftes en uitvoerbaarheid vaststellen.

Pas als alle voorwaarden duidelijk zijn, kunnen we de informatiearchitectuur (of de plattegrond van het dashboard) opstellen. Vervolgens begint het daadwerkelijke bouwen, met de vooropgestelde architectuur als leidraad. Zo bouwen we meteen wat we nodig hebben, en minimaliseren we eventueel ‘rework’.

cognisoftdemohome.jpg

Stap 1: Van valse start naar een goed begin

Voordat je begint met het ontwerpen van de informatiearchitectuur voor een dashboard, is het essentieel om de voorwaarden helder te hebben. Er zijn drie cruciale aspecten die we moeten begrijpen:

  1. Doelstellingen:
    • Wat zijn de doelen die het dashboard en de verschillende rapportages moeten bereiken?
    • Ga in gesprek met de betrokken stakeholders en verzamel zoveel mogelijk doelen, behoeften en wensen.
    • Houd nauwlettend in de gaten welke doelen bij welke stakeholder horen.
    • Selecteer vervolgens de prioriteiten en haalbare doelen.
       
  2. Doelgroep:
    • Bepaal wie uiteindelijk gebruik zal maken van het dashboard.
    • Identificeer de specifieke gebruikersgroepen en hun behoeften.
       
  3. Gebruikersbehoeften:
    • Wat heeft de gebruiker nodig om zijn werk effectief uit te voeren en de gestelde doelen te bereiken?
    • Hoe kunnen we de gebruiker hierbij ondersteunen?

Kortom, begin met duidelijke doelen, een heldere doelgroep en een diepgaand begrip van de gebruikersbehoeften.

screenshot2024-02-09114124.jpg

Stap 2: De kunst van het kiezen

Het is intuïtief om een dashboard in te delen op basis van onderwerp. Maar één dashboard met hetzelfde onderwerp kan voor verschillende gebruikers verschillende functies vervullen. Soms is het daarom zelfs noodzakelijk om voor hetzelfde onderwerp verschillende dashboards te maken.

Nu volgt de stap die vaak als overweldigend wordt ervaren: Hoe maak je keuzes voor de inrichting van het dashboard? We gebruiken de inventarisatie van doelen, doelgroep en behoeften uit stap 1 om beslissingen te nemen bij het ontwerp.

  1. Bepaal het niveau van besluitvorming: Strategisch, tactisch of operationeel?
    Besluitvormingsniveaus verwijzen naar de verschillende lagen waarop beslissingen worden genomen in een organisatie. Deze niveaus kunnen strategisch, tactisch of operationeel zijn, elk met hun eigen focus en verantwoordelijkheden. Wanneer je de functionaliteit van het dashboard wil bepalen, kun je kijken naar het besluitvormingsniveau van je gebruiker.

    Strategisch
    Strategische besluitvorming focust zich op langetermijndoelen die de koers van het bedrijf bepalen. Deze doelstellingen definiëren het succes, en worden meestal vastgesteld op directieniveau. Een strategisch dashboard laat de voortgang op lange termijn zien, meestal in de vorm van KPI’s afgezet tegen targets.

    Tactisch
    Tactische besluitvorming zijn de tussenstappen en acties die worden genomen om de strategische doelstellingen te behalen; dit is die veelbesproken stuurinformatie. Een tactisch dashboard helpt te bepalen welke acties of handelingen er moeten worden uitgevoerd om doelstellingen te behalen.

    Operationeel
    Operationele besluitvorming gaat over het efficiënt uitvoeren van werkzaamheden. Een operationeel dashboard helpt werkzaamheden te automatiseren en prioriteren.
     
  2. Kies de functionaliteit van het dashboard
    Op basis van de gebruikersgroep en het niveau van besluitvorming kun je een functionaliteit kiezen. Het dashboard kan in zijn geheel beantwoorden aan deze functionaliteit, maar de aparte pagina’s of zelfs de onderdelen op één pagina kunnen ook een andere functionaliteit hebben.
  1. Landen
    Navigatie en overzicht
    Een landingspagina-dashboard fungeert als startpunt voor gebruikers. Het geeft een overzicht van beschikbare informatie en pagina’s en helpt gebruikers te navigeren naar specifieke analyses of rapporten.
     
  2. Reporting
    Storytelling met data
    Het rapportagedashboard heeft als voornaamste doel het presenteren van gegevens op een begrijpelijke en visueel aantrekkelijke manier. Hiermee kunnen gebruikers trends, prestaties en belangrijke inzichten begrijpen en communiceren.
     
  3. Monitoren
    Realtime waarschuwingen
    Monitoring dashboards waarschuwen voor kritieke situaties of risico’s. Zoals afwijkingen van normale prestaties of dreigende problemen. Gebruikers worden direct geïnformeerd waar ze moeten ingrijpen.
     
  4. Analyseren
    Verkennen en ontdekken
    Deze dashboards zijn gericht op het analyseren en ontdekken van patronen en trends. Ze bieden verschillende filters en booropties, waardoor gebruikers flexibel kunnen verkennen en dieper kunnen graven in de gegevens.
     
  5. Acteren
    Taken uitvoeren
    Deze dashboards geven aan waar de aandacht moet liggen en welke stappen de gebruikers als eerste moeten ondernemen. Deze functie wordt vooral ingezet voor operationele efficiëntie.

Welke functionaliteit je kiest, hangt af van de gebruiker. Houd het werkproces en de verantwoordelijkheden van de gebruiker in je achterhoofd.

schetsinformatiearchitectuur.jpeg

Stap 3: Naar de tekentafel

Nu je de doelen, het besluitvormingsniveau van de gebruikers en de gewenste functionaliteiten helder hebt, is het tijd om alle puzzelstukjes samen te voegen tot een gestructureerd geheel: de informatiearchitectuur.

Vertrouw bij het schetsen op het creatieve en iteratieve proces. Naarmate je verder gaat met tekenen en ontwikkelen, ontdek je steeds beter wat mogelijk is, wat logisch is en welke keuzes optimaal zijn. Vergeet ook niet om feedback te verzamelen tijdens het proces.

informatiearchitectuur1.jpg

Uiteindelijk zul je genoeg informatie hebben verzameld om te weten hoe het dashboard eruit moet zien. Je begrijpt hoe je op een logische manier van de ene naar de andere pagina navigeert en welke inzichten er op elke pagina staat. Als je dit schematisch weergeeft, heb je een volwaardige informatiearchitectuur gecreëerd!

What’s next?

Nu je begrijpt hoe een informatiearchitectuur bijdraagt aan een functioneel en effectief dashboard, ben je klaar om te gaan ontwikkelen.

Vond je dit interessant? Houd dan de volgende blogs over UX design in dashboarding in de gaten!

Laatste nieuws
siebe-post.jpg
Siebe over zijn missie bij Kasparov BI : “Niet alleen rapporten ontwikkelen, maar ook collega’s”

Siebe van Boxtel werkt nu een half jaar bij ons, maar heeft al ruime ervaring als BI Consultant. Hij koos voor Kasparov BI om zijn carrière én die van collega’s een boost te geven. Want: “Ook al werk ik met data, ik ben op de eerste plaats mensgericht. En dat past hier perfect.” Siebe vertelt over zijn werk en drijfveren.

Siebe over zijn missie bij Kasparov BI : “Niet alleen rapporten ontwikkelen, maar ook collega’s”
planon.jpg
Onderweg naar een succesvol framework

Bij softwarebedrijf Planon heeft een team van Kasparov BI een corporate reporting framework ontwikkeld. Kim Bergmans-Keijzer, Global Information Management Director bij Planon: “Drie miljoen mensen gebruiken onze software. Onze uitdaging: één waarheid over data om een constructief gesprek te voeren en data driven beslissingen te nemen” Planon wilde betrouwbare, kwalitatieve data in een duidelijke structuur, storytelling om het héle verhaal te vertellen en een goede gebruikerservaring. In een korte case movie vertellen betrokkenen over de reis die ze samen aflegden, onderweg naar een succesvol framework.

Onderweg naar een succesvol framework
linkedinposts.png
Gerard Nederveen: “Samen brengen we Kasparov BI & ESG naar the next level”

Zijn ruim twaalf jaar commerciële ervaring in de arbeidsbemiddeling, en een voorliefde voor data (“passie is zo’n truttig woord”) zijn de ideale combinatie in de rol van Commercial Director BI & ESG. Vanaf 1 juli gaat Gerard aan de slag in deze sleutelrol met een duidelijke focus om de groeiambities bij Kasparov BI & ESG te realiseren. Hij heeft er zin in, dat is duidelijk. “Ik zie uitgelezen kansen om samen met het team deze mooie organisatie naar the next level van volwaardig partner in BI & ESG te brengen”

Gerard Nederveen: “Samen brengen we Kasparov BI & ESG naar the next level”